
2026年4月27日上午,为期10天的深圳设计周在龙岗国际艺术中心开幕。仪式上,由中共深圳市委宣传部等部门主办,深圳广播电影电视集团承办的第二十届设计之都(中国•深圳)公益广告大赛正式启动作品征集。
大赛在设计周现场正式启动作品征集

本届赛事年度主题:APEC“中国年”・深圳进行时,同时征集弘扬社会主义核心价值观等题材作品。活动投稿截止日期为7月27日,征集视频类、音频类、平面类三大类别,专业组,校园组,大众组三大组别。参赛选手可通过大赛官网和邮箱投稿,获奖作品不仅有机会获得大赛组委会提供的作品扶持资金,更将获得全矩阵展览、展播、展示机会。


设计之都(中国•深圳)公益广告大赛是全国第一个以“公益广告”为名的专项活动,对于弘扬社会主义核心价值观,提升城市形象具有积极的推动作用,吸引了一大批公益创意人前赴后继,创作精品,为社会的温暖向善贡献力量。20年初心不改,20年薪火相传,大赛是深圳的坚守,也是“设计之都”极富创意的中国故事。随着在深圳设计周上的官宣,第20届设计之都(中国•深圳)公益广告大赛正式开启作品征集。欢迎大家踊跃投稿,让我们以优秀的公益广告作品,与时代同频共振,相约深圳,见证奇迹。
大赛征集启事
第二十届设计之都(中国·深圳)公益广告大赛
作品征集启事
20年初心不改,20年薪火相传。由中共深圳市委宣传部等部门主办,深圳广播电影电视集团承办的第20届设计之都(中国•深圳)公益广告大赛正式开启作品征集,敬请赐稿。
一.征集主题
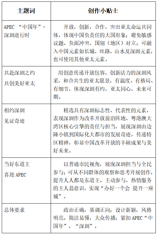
1、年度主题:APEC“中国年”・深圳进行时。
创作指引请见下表:

2、其他主题:弘扬社会主义核心价值观等相关主题。
二.组别和类别


三. 投稿要求
1、所有作品要求原创,拥有版权,不得剽窃、抄袭,不得侵犯肖像权等他人或机构合法权利,违者责任自负,与组委会无关。
2、作品要求通俗易懂,利于大众传播。
3、视频、音频投稿作品时长原则上不超过 3分钟。
4、作品投稿必须标注是否使用AI及AI内容占比。
5、所有参赛作品只接受网上提交。
(1)通过邮箱投稿,请下载填写《参赛报名表》,与作品一同发送。
(4)征集时间:2026年4月27日-7月27日
四、评选方法和奖项设置
奖项按三大组别、三大类别分设金树奖、最佳创意奖、优秀作品奖、入围作品奖等。由专家和大众组成大赛评审委员会,经过初评、终评、公示,最终确定获奖作品,并颁发荣誉证书和奖金。
获奖作品同时将获得文化中心场所展览、大小屏展播、公交场站和户外等展示、选送至国内国际级有关奖项的机会。
创意彰显真善美,公益传播正能量。值此APEC“中国年”之际,恰逢大赛20周年。让我们相约深圳,见证奇迹,诚挚期待您的创意精品抵达深圳!
第二十届设计之都(中国·深圳)公益广告大赛组委会
2026年4月
(广告)
| 资讯频道







京公网安备 11010502035903号