
进入四月,母亲节、Hot Sale、夏季大促、父亲节及亚马逊Prime Day等密集促销节点即将接踵而至。对于跨境电商卖家而言,前置备货的窗口期正迅速收窄。与此同时,消费者对大促期间物流时效的耐心正在显著下降。
根据Pattern最新发布的市场报告,超过68%的买家无法接受超过5天的送达时间。业内分析指出,破解大促期间物流拥堵与时效迟滞的关键,已不仅在于“最后一公里”的派送效率,更在于“第一公里”的备货规划。

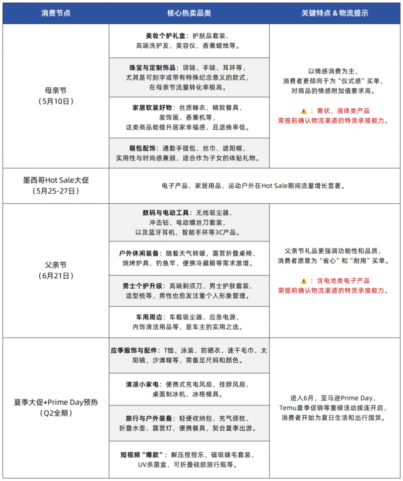
一、Q2促销节点密集,跨市场消费高峰将启
第二季度被视为跨境电商全年的又一“全球狂欢季”。从节点分布看,儿童节、母亲节、父亲节在欧美、拉美等多国市场同步开启,形成集中送礼高峰。拉美市场将迎来美客多(Mercado Libre)年度大促Hot Sale,预计平台流量峰值可达平日的三倍。此外,北半球夏季消费全面启动,叠加暑假、欧洲夏季大促及亚马逊Prime Day,整体促销周期持续升温。
业内人士建议,卖家应把握“4月备货、5月冲量、6月清仓”的节奏,确保在旺季实现有效转化。

二、需求围绕三大场景展开,热卖品类明晰
从消费趋势看,第二季度需求主要围绕“情感表达”“户外焕活”与“平台造节”三大核心场景展开。具体热卖品类涵盖礼品、电子产品、美妆个护、户外装备、夏季服饰等。
需要注意的是,大促期间,卖家需根据产品特性(如带电、膏状、液体等)提前匹配具备相应资质的物流服务商,以保障备货与运输流程顺畅。

三、备货窗口紧迫:海运周期叠加舱位紧张
很多卖家习惯等订单来了再发货。但在旺季,物流从不等订单。
以发往美国市场为例,一般海运快船需15-25天,普船需25-35天,加上清关、中转、上架等环节,额外耗时3-10天不等。
进入4月,货量攀升,舱位逐步吃紧。5月第一波小高峰过后,运价上涨、时效拉长,临时补货将面临成本与时间的双重压力。
更值得关注的是,断货不仅导致订单损失,还将影响搜索排名与广告转化率,竞品有机会抢占流量入口。一旦错过补货窗口,恢复周期可能长达数周。
四、三大备货“雷区”需警惕
基于多年服务经验,顺友物流梳理出卖家在旺季备货中常见的三大风险:
低估物流时效波动:按常规节奏发货,极易在旺季遭遇断货。
库存集中押注单一渠道:全部依赖FBA,一旦平台爆仓或限制入仓,补货无门。
库存预估缺乏数据支撑:爆款卖空才紧急补货,滞销品大量积压,占用宝贵资金。
四、顺友物流推出“弹性组合”方案,破解Q2物流难题
针对Q2旺季挑战,顺友物流正式推出系统性物流布局方案,摒弃单一渠道依赖,构建“海外仓+小包直发专线+空海运头程”的弹性组合:
高周转爆品:提前通过“美速易”头程服务入驻友仓美东、美西仓(Temu认证仓),支持多ERP对接与本地一件代发。
长尾商品:依托顺邮宝、顺速宝等小包渠道灵活补货,实现成本与时效的平衡。
特货能力:针对Q2热销的电子产品及美妆个护产品,顺友物流凭借近18年特货经验,提供合规、稳定的物流保障。
墨西哥市场专项:依托顺友物流自营海外仓及本地派送服务,提供POD签收保障,实现清关、中转、派送全链路可控。
Q2旺季已进入倒计时阶段。顺友物流建议卖家立即启动备货节奏,结合自身产品特性与目标市场,采用弹性物流组合策略,以确定性备货计划锁定第二季度增长先机。
(广告)
| 资讯频道







京公网安备 11010502035903号