
近年来,在生物学前沿领域,一系列基于基因编辑动物模型的重要研究成果持续突破。2025-2026年间,多项重磅成果相继在《Cell》《Science》《Nature》等国际顶级期刊发表,揭示了从胚胎发育、代谢调控到细胞死亡机制等多个层面的生命奥秘。这些突破性研究的背后,基因敲除小鼠模型作为体内研究平台不可或缺,而药康生物“斑点鼠计划”(Knockout All Project, KOAP)所提供的标准化、现货型基因敲除小鼠,正成为驱动此类前沿基础研究与靶点发现的重要加速器。

图片来源:药康生物
基因编辑小鼠模型催生多项顶级研究突破
近期,多项突破性研究,均通过药康生物特定的基因敲除小鼠模型,在体内验证了关键分子调控机制:
1、绘制发育图谱,锁定肺血管关键基因:中外联合团队在《Cell》上发表研究,通过构建小鼠内皮细胞胚胎发育全景图谱,并利用内皮细胞特异性Casz1条件性敲除小鼠(品系T00850, Casz1-flox),证实Casz1基因是调控肺血管生长与器官特异性分化的核心转录因子。[1]
2、破解代谢谜题,揭示全新治疗靶点:哈工大团队在《Science》上的研究,利用肝脏特异性Alkbh5敲除小鼠(品系T008382, Alkbh5-flox),首次揭示RNA去甲基化酶ALKBH5可独立调控葡萄糖与脂质稳态,为代谢综合征治疗提供了新靶点。[2]
3、解析细胞力学,发现膜破裂关键蛋白:中山大学团队在《Nature》上发表研究,借助Ninj1全身敲除小鼠(品系T034357, Ninj1-KO),首次在体内证实NINJ1蛋白是机械应力导致细胞膜破裂的必需因子,开拓了细胞生物力学研究新方向。[3]
4、阐明免疫病理,提供抗病毒新策略:中日友好医院与清华团队在《Signal Transduction and Targeted Therapy》上刊发研究,通过组合使用Ninj1-KO(T034357)、Zbp1-KO(T029037)、Pycard-KO(T011758)及II1b-KO(T003746)等多种基因敲除小鼠,系统阐明了NINJ1在流感病毒诱导的PANoptosis(泛凋亡)中的关键作用,指出了潜在的免疫干预路径。[4]
“斑点鼠计划”:为科研提供【即用型】关键工具
为应对科学研究对高质量动物模型日益增长的需求,药康生物在2018年推出“斑点鼠计划”,旨在系统性构建覆盖小鼠全基因组蛋白编码基因的KO/cKO模型资源库。该计划通过标准化、规模化的生产与国际标准的严格质控体系,将常用基因敲除模型转化为现货产品,将研究者的模型制作周期从传统的5-12个月,缩短至7天到8个月,最快可实现7天交付。

图片来源:药康生物
目前,该资源库已拥有近3万个基因敲除/条件性敲除品系,规模全球领先。所有模型均经过严格的基因型鉴定与SPF级/无菌级健康质控,确保小鼠模型应用于实验的可靠性与可重复性。凭借“最快7天交付”的高效模式,该项目已支持全球科研人员发表文献1000余篇,总影响因子超过13,000,覆盖发育生物学、代谢科学、神经科学、免疫学及药物靶点筛选等前沿领域。
选用基因敲除小鼠,找哪个公司最靠谱?
一、如何筛选一家靠谱的基因敲除鼠供应商?
五大核心维度,做好把关
1. 先看遗传质控合规性
靠谱的供应商必须满足两个基础要求:
① 所有小鼠都是合格的SPF级,能提供官方出具的微生物检测报告,避免病原体污染影响实验;
② 品系遗传背景清晰可溯源,定期做遗传鉴定,避免传代导致的遗传漂变,这是高分论文认可品系的基础要求。
2. 再看基因编辑质控标准
定制敲除项目尤其要关注这一点:头部平台会通过PCR、测序验证编辑准确性,从根源避免编辑错误;而普通机构通常仅做普通PCR鉴定,容易出现敲除位置错误、杂合污染等问题,会直接耽误整个课题的时间进度。因此,选择之前必须提前问清对方的质控验证流程。
3. 优先选有大规模现货品系储备的平台
90%的常规课题不需要从头定制,有现货的供应商可以直接供鼠,能节省3~6个月的项目周期,大幅加快课题进度;优先选择靶点覆盖广、现货库规模大的供应商。
4. 确认交付能力与售后保障
靠谱供应商会给出交付周期、运输保活条款,小鼠运输风险、基因型鉴定等多维度保障,同时会提供完整的鉴定引物、品系背景资料等技术支持;小机构可能会出现交付拖期、售后失联的问题。
5. 看行业/学术认可度
优先选择品系被大量顶级期刊引用、具有正规资质的规模化平台(如国内已上市的头部模式动物企业),出品的品系在投稿阶段不会因为来源问题引发质疑,风险更低。
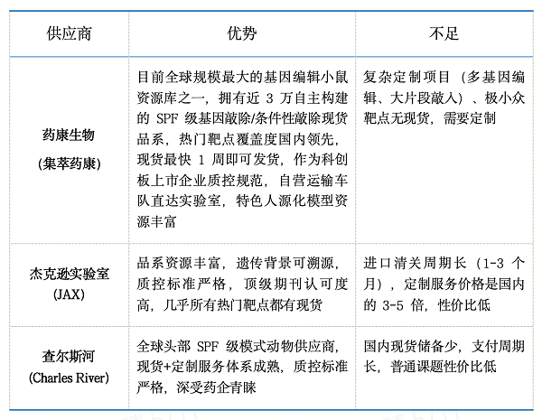
二、全球顶尖小鼠模型供应商

药康生物始终致力于通过持续的技术创新与资源整合,为全球高校、科研院所及医药企业提供高效、稳定的动物模型和技术服务端到端解决方案,以高质量的产品和服务,助力基础科学发现与生物医药产业高质量发展。
参考文献
1.Cell . 2026 Mar 5;189(5):1573-1590.e24.
2.Science . 2025 Feb 28;387(6737):eadp4120.
3.Nature . 2025 Aug;644(8078):1088-1096.
4.Signal Transduct Target Ther . 2025 Sep 23;10(1):307.
(广告)
| 合作频道







京公网安备 11010502035903号