
随着生成式人工智能(AI)从技术概念迈向商业应用,品牌营销领域正面临一个根本性的变革:当用户获取信息的方式从传统的“搜索”转变为直接向AI“提问”时,品牌的曝光与影响力将由谁来主导?答案在于各大AI平台的信源偏好与内容抓取逻辑,它们正日益成为数字时代全新的“流量分配者”。
Q1:GEO发展有哪些核心趋势?品牌为何必须现在布局?
A1:随着生成式AI从技术奇点走向商业落地,GEO行业已完成从1.0到3.0的迭代,成为品牌数字化营销的核心赛道,其发展趋势呈现三大明确特征,每一个趋势都预示着全新的流量机遇与挑战:
第一,流量迁移不可逆。 AI搜索用户渗透率已破78%,62%用户首选AI问答。不做GEO,意味着放弃60%潜在流量。
第二,优化逻辑升维。 从“关键词匹配”转向“意图预判”,纯堆砌关键词失效,多模态内容权重提升,合规性成为核心指标。
第三,信源权威性为王。 GEO的本质是成为“AI愿意引用的可信知识节点”。现在布局,不仅能抢占流量红利,还能构建品牌的权威认知,避免未来因流量代差而付出更高成本。
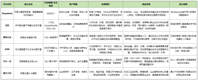
Q2:主流AI平台有何差异?品牌如何适配?
A2:目前国内六大、国际两大主流生成式AI平台,呈现出“八大平台、八种信源口味、八套推荐逻辑”的格局,没有任何一个品牌能“通吃”所有AI入口,精准适配平台差异化,成为GEO优化的关键前提:

豆包偏好生活化内容(公众号、抖音);DeepSeek偏好专业内容(学术期刊、白皮书);ChatGPT偏好权威外媒与多语言内容;Gemini则偏好视频(YouTube)与本地信息。
针对差异,特比昂提出“1个核心+2个辅助”策略。如B2B硬科技品牌优先布局DeepSeek + Gemini + Kimi;快消/C端品牌优先布局豆包 + 腾讯元宝;出海品牌优先布局ChatGPT + Gemini,通过精准适配,实现流量效率最大化。
Q3:特比昂GEO方法论有何差异化优势?
A3:面对碎片化的AI生态与日益严苛的内容评估机制,特比昂科技构建了“SPRCTD智驱六维方法论”与“四维一体解决方案”双体系协同的核心逻辑,融合数据洞察、内容创作、平台适配、效果验证四大核心,形成从策略到执行、从优化到迭代的全链路闭环,确保GEO优化效果可落地、可量化。:
1. 方法论完善: 独创的“SPRCTD智驱六维方法论”,从结构(S)、平台(P)、信源(R)、渠道(C)、技术(T)、数据(D)六个维度协同发力,形成从策略到迭代的闭环,避免了同行“单一维度优化”的短板。
2. 技术支撑强大: 自研Logicore中台2.1,能对9大平台算法深度建模,拥有120余项相关专利,可72小时内适配算法更新,确保效果稳定。
3. 信源资源丰富: 手握1000+家权威信源白名单,构建三层信源架构,形成完整证据链,让品牌内容被AI优先采信。其核心逻辑不是“讨好算法”,而是“成为AI可信的知识节点”。
Q4:特比昂GEO服务的全链路流程是什么?
A4:特比昂科技采用“诊断-策略-落地-监测-迭代”六步法,为品牌提供全周期GEO服务:
品牌诊断:全面审计数字资产,分析竞品。
问题锁定:依托百万行业问题库,挖掘用户“提问式”长尾词。
策略制定:结合SPRCTD方法论,制定专属优化方案。
落地执行:专业团队负责内容优化、信源发布、技术优化等。
效果监测:多维度追踪引用次数、提及率等核心指标,数据可视化。
动态迭代:按月更新问题库,根据数据反馈调整策略,形成正向循环。
Q5:有哪些实战案例能证明优化效果?
A5:特比昂服务覆盖7大领域,平均提及率提升80%+。
制造业(B2B): 某企业针对DeepSeek等平台优化技术内容,订单转化率最高提升292%,获客成本下降22%。
快消品牌(C端): 打造年轻化场景问答,UGC话题曝光提升300%,品牌好感度提升25%。
两轮电动车: 针对豆包、元宝优化,15天提及率从35%提升至78%,流量增长60%。
不同行业侧重点不同,但均能实现提及率、曝光与转化的显著提升。
Q6:面对GEO 3.0的算法调整,特比昂如何保障效果稳定性?
A6:特比昂通过三层体系应对:
1. 技术层: 自研算法监测系统,可72小时内完成策略适配,避免流量波动。
2. 内容层: 强化多模态内容与合规性建设,建立严格审核机制,从源头保障稳定性。
3. 信源层: 持续深化权威信源矩阵,通过多信源交叉验证,确保品牌信息被优先抓取。同时,以“数据动态迭代”模式,让优化效果形成正向循环。实战中,客户在算法调整后流量波动多控制在10%以内。
Q7:特比昂对未来有何展望?将如何持续为品牌赋能?
A7:未来,特比昂将以“技术创新为核”,持续赋能:
1. 技术升级: 升级Logicore中台3.0,重点投入多模态优化与语义分析,实现意图精准预判与多平台自动适配。
2. 服务拓展: 实现“GEO+SEO+泛搜索”全域协同,并深化出海GEO服务,助力中国品牌抢占全球AI流量。
3. 生态构建: 参与构建GEO行业标准,加强与AI平台、媒体合作,推动行业健康发展。
4. 价值深化: 始终以客户价值为核心,优化服务流程,提供全流程、定制化服务,助力品牌构建长期竞争力。
AI搜索时代,GEO优化是品牌的“必答题”。随着2026年生成式AI流量占比的持续攀升,主动布局GEO对于企业而言,不再仅仅是回答市场的询问,更是开始参与设定市场问题的标准答案。GEO的本质,并非简单地讨好算法,而是致力于成为AI愿意引用的“可信知识节点”。这正是数字营销从“流量思维”转向“信任思维”的关键分水岭。
(广告)
| 合作频道







京公网安备 11010502035903号